4月13日,中国银保监会唐山银保监分局披露了对中国人民财产保险股份有限公司遵化支公司、丰南支公司相关人员的处罚信息。
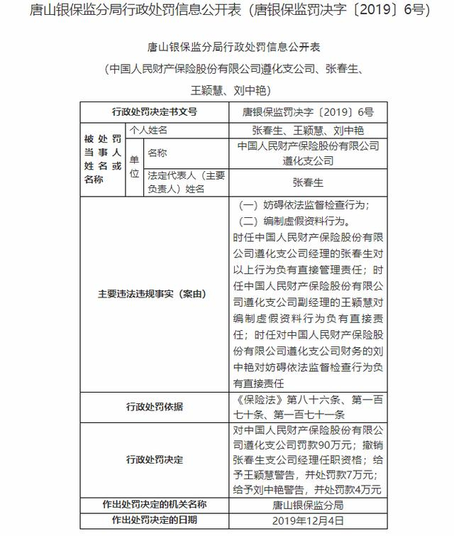
具体看来,中国人民财产保险股份有限公司遵化支公司存在妨碍依法监督检查行为和编制虚假资料行为。时任中国人民财产保险股份有限公司遵化支公司经理的张春生对以上行为负有直接管理责任;时任中国人民财产保险股份有限公司遵化支公司副经理的王颖慧对编制虚假资料行为负有直接责任;时任对中国人民财产保险股份有限公司遵化支公司财务的刘中艳对妨碍依法监督检查行为负有直接责任。根据《保险法》第八十六条、第一百七十条、第一百七十一条,监管对中国人民财产保险股份有限公司遵化支公司罚款90万元;撤销张春生支公司经理任职资格;给予王颖慧警告,并处罚款7万元;给予刘中艳警告,并处罚款4万元。

中国人民财产保险股份有限公司丰南支公司存在编制虚假资料行为和委托未取得合法资格的机构从事保险销售活动行为。时任中国人民财产保险股份有限公司丰南支公司经理的刘立方对以上行为负有直接管理责任。根据《保险法》第八十六条、第一百一十六条、第一百七十一条,监管对中国人民财产保险股份有限公司丰南支公司罚款65万元;撤销刘立方支公司经理任职资格。

记者:范辉 李自曼







